刊出日期:2026-04-20
-
全选|
-
-
钛基材料前沿专栏
Ti2AlNb合金作为650~750 ℃温度区间长期使用的典型钛铝系合金,在航空发动机典型构件中具有良好的应用潜力,但其在高温氧化、熔盐腐蚀及水蒸气环境中易发生氧化膜失稳、界面脆化与力学性能退化,这成为制约合金工程实际应用的重要问题之一。该合金主要由O、B2与α2相构成,因此合金内部引入了高密度晶界和相界,同时伴随着显著的成分分配差异与电化学不均匀性,使其在复杂工况条件下表现出显著的界面敏感性和非均匀环境响应特征。本文围绕这一多相组织结构对高温氧化与腐蚀行为的重要影响,系统综述Ti2AlNb合金的相关研究进展。重点阐释以TiO2、Al2O3及Nb相关氧化物为特征的复杂氧化膜形成与演化规律,揭示Nb元素在调控氧扩散行为与氧化物类型方面所呈现的双重作用,探讨多相选择性氧化及由此引发的界面应力集中对氧化膜长期稳定性的影响机制。结合复杂工况环境特征,梳理Ti2AlNb合金在含Cl-、SO 熔盐及水蒸气气氛中的腐蚀与氧化耦合行为,阐明B2相与O相之间的电化学差异所导致的局部腐蚀敏感性,Cl-和SO 等腐蚀性离子对氧化膜连续性与致密性的破坏作用,以及水蒸气中氢渗入诱导的沿晶脆化对应用可靠性的关键影响。在此基础上,介绍围绕其多相组织特征与Nb活性扩散行为而发展的多种表面防护技术,包括渗铝改性构建以α-Al2O3为主体的选择性氧化膜、硅化与硅-稀土复合涂层形成SiO2阻隔层、MCrAlY类金属涂层及其扩散阻挡设计,分析涂层/基体界面在复杂元素互扩散条件下的稳定性问题。面向工程应用需求,进一步指出Ti2AlNb合金在多界面耦合氧化与腐蚀机理认知、长时环境稳定性评价方法、涂层体系集成化设计及服役寿命预测等方面仍面临的关键挑战,并展望未来在多相界面调控与防护体系协同设计方向上的研究重点。
-
钛基材料前沿专栏
钛合金因其高比强度、优异韧性、耐腐蚀,广泛地应用于航空航天、兵器、海洋工程和医疗领域。然而,其较高的生产成本严重制约了其推广。本文综述了低成本钛合金的研究现状与未来发展趋势,重点分析传统设计方案与新兴技术路径。在传统方案中,通过使用廉价元素(如Fe、Cr、O、N)替代高成本元素(如Mo、V),并优化熔炼方式及加工路径,显著降低了合金成本。在新兴技术方面,高通量扩散技术、机器学习以及相变诱发高塑性机制/孪生诱发高塑性机制等为快速开发高性能、可短流程制备的低成本钛合金提供了重要理论基础;同时,近净成形技术凭借高材料利用率和短流程,成为成本控制的关键手段。未来,通过引入相变诱发高塑性机制/孪生诱发高塑性机制设计钛合金、辅以先进设计制备技术,并优化间隙元素(如O、N)的添加策略,有望显著降低钛合金的生产成本,推动其在汽车轻量化、军用装甲等领域的规模化应用,促进钛合金在多领域的广泛普及。
-
钛基材料前沿专栏
钛合金/氧化石墨烯(GO)混合粉体的分散均匀性对制备高质量石墨烯增强钛基复合材料至关重要。采用理论分析揭示GO在钛合金颗粒表面的吸附机理,并基于深度学习图像分割和统计分析方法建立GO分散均匀性的定量评价方法。结果表明:经溶液搅拌混合后干燥12 h的混合粉体,其SEM二次电子图像具有高成像衬度和强GO吸附状态,GO与钛合金颗粒间液桥的内外部压力差所产生的指向钛合金颗粒的附加压力是GO吸附力的主导部分,其比GO自身重力高出10个数量级;U-Net网络模型在混合粉体和GO的分割性能上优于DeepLabV3+和PSPNet,在优选训练参数下,U-Net分割混合粉体和GO的准确率分别达到0.9433和0.8774的较高值。基于搅拌过程数值模拟和建立的定量评估方法对搅拌叶片形状、搅拌速度和搅拌时间进行优化。三斜叶片搅拌桨为制备钛合金/GO混合粉体的优选搅拌桨;对于含0.15%(质量分数,下同)GO的混合粉体,优选搅拌工艺为400 r/min搅拌40 min,此时GO含量的标准差和极差分别为0.82%和2.15%;对于含0.30%GO的混合粉体,优选搅拌工艺为300 r/min搅拌80 min,GO含量的标准差和极差分别为1.03%和3.40%。
-
钛基材料前沿专栏
连续SiC纤维增强Ti3Al(SiCf/Ti3Al)复合材料兼顾了Ti3Al基体的高损伤容限和易成型及SiC纤维的高强度等优点,是航空航天领域轻质高强耐高温紧固件的理想候选材料。然而,SiCf/Ti3Al复合材料螺纹加工过程中会不可避免地引入复杂残余应力,因此分析SiCf/Ti3Al复合材料螺纹区域残余应力对提升紧固件服役的安全性与可靠性具有重要意义。鉴于车削成型的SiCf/Ti3Al复合材料螺纹区域具有复杂几何结构且其应力分布状态与芯材直径密切相关,针对螺纹复杂形状和受限尺寸对其应力表征和分析带来的巨大挑战,采用侧倾X射线衍射法和纳米压痕法分别对螺纹的牙顶和螺牙径向剖面区域进行了残余应力测量与分析。结果表明:车削加工后的螺牙顶端处于压应力状态,芯材直径从3.0 mm增加到4.0 mm时,压应力从387.6 MPa增加到540.6 MPa;螺牙径向剖面区域同样处于压应力状态,芯材直径从3.0 mm增加到4.0 mm时,距离牙顶100 μm处的相同位置压应力从326.9 MPa增加到430.8 MPa,且距牙顶位置越远,压应力越小。
-
钛基材料前沿专栏
为精准调控β型钛合金的热/应力诱发产物,突破传统设计中依赖d-电子合金理论、钼当量等参数的局限,提出一种基于特定取向模量(杨氏模量 E 100、四方剪切模量C′、剪切模量G 111)的设计方法,成功设计出具有显著孪生诱发塑性(twinning-induced plasticity,TWIP)效应的Ti-13.5Mo-3.6Nb(质量分数/%,下同)、Ti-13Mo-4.5Nb-1.6Zr及Ti-12.5Mo-6.5Nb-1.5Zr-0.9Al三种Ti-Mo基多组元合金。采用光学显微镜(OM)、透射电子显微镜(TEM)、背散射电子衍射(EBSD)及拉伸测试等手段,系统分析设计合金的冷加工成形性能、热诱发亚稳相及应力诱发变形方式,探究特定取向模量对热/应力诱发产物的调控。结果表明:三种设计合金均表现出90%以上的优异冷加工成形能力,且固溶组织由β相基体和三方热诱发ω相构成;其屈服强度为370~428 MPa,总伸长率为46%~50%,变形方式均以{332}β〈113〉β孪生为主导。三种合金的杨氏模量 E 100(22.9 GPa)较高,完全抑制热/应力诱发α″马氏体相变;而较低的四方剪切模量C′(7.8 GPa)有利于{332}β〈113〉β孪生,使合金在5%变形量下的孪晶面积分数达到28.8%~30.1%;较高的剪切模量G 111(10.6~10.7 GPa)抑制热诱发ω相的塌陷过程,使得热诱发ω相呈三方结构。本研究建立的基于特定取向模量设计方法,实现了Ti-Mo基多组元TWIP型钛合金的高效设计,兼具创新性与实用性,为高性能钛合金的研发提供了新途径,具有广阔的工程应用前景。
-
综述
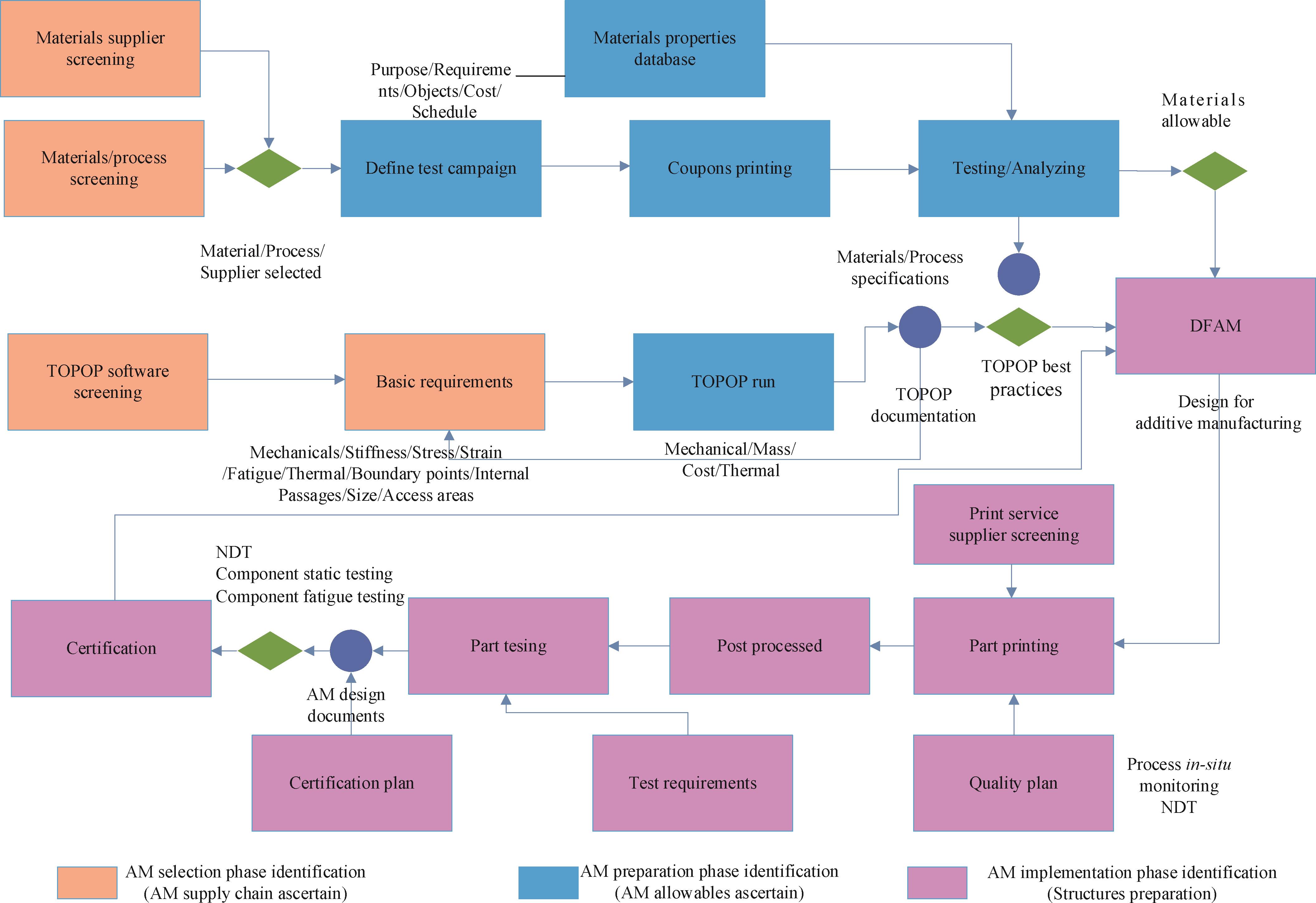
旋翼飞行器结构兼具多品种、小批量、外形复杂及高性能要求等典型特征,增材制造技术具备复杂外形结构的整体成型和按需生产能力,可实现结构的轻量化和快速制备,是理想的旋翼飞行器结构工艺制备方案。然而,源于快速原型制造的增材制造技术在旋翼飞行器结构上的应用虽已有10余年,但因增材制造结构件制备稳定性问题、极高的研发认证成本和技术快速迭代等诸多挑战,对旋翼飞行器结构而言,增材制造仍属于新材料新工艺新技术范畴。为满足国内旋翼飞行器结构对增材制造技术的高效应用需求,对欧美旋翼飞行器结构增材制造技术应用现状及技术发展趋势进行了回顾和审视,在此基础上提出了国内旋翼飞行器结构增材制造技术工程应用的发展建议:构建旋翼飞行器结构件增材制造技术应用的量化评估准则,建立面向增材制造的结构设计优化技术,研发高性能材料、新型增材制造工艺和增材制造结构件高质量后处理方法,实现增材制造过程实时监测与工艺参数控制及普适性高效适航认证。
-
综述
随着空天飞行器对耐高温、超高速及极端恶劣服役环境的需求日益突出,热防护材料在耐温性、耐久性与可靠性方面面临着更高的要求。表面涂层技术已经成为提高热防护材料在高温环境下抗氧化与抗烧蚀性能的有效途径之一。其中超高温陶瓷涂层以高熔点、高硬度、良好的化学稳定性与优异的抗氧化烧蚀性等优势成为表面抗氧化烧蚀涂层技术领域的重点研究方向。性能良好的陶瓷涂层能够保护基体与外界高温、富氧、强气流冲刷等恶劣环境隔绝,从而提高复合材料的服役使用寿命,促进复合材料在航空航天、船舶等领域的应用。针对高马赫数飞行器面临的极端服役环境,本文以当前陶瓷涂层性能测试研究进展为理论基础,系统地梳理了当前抗氧化烧蚀涂层高温性能测试技术的研究进展,重点围绕静态抗氧化、抗热震与动态抗氧化烧蚀三类核心评价技术的测试方法、测试原理、适用范围与局限性进行全面对比分析。为解决抗氧化烧蚀陶瓷涂层在性能评估中面临的一些瓶颈,未来仍需致力于构建多场耦合仿真、建立性能预测框架并推动测试标准化,以突破技术壁垒加速高性能涂层的研发与应用。
-
综述
取向硅钢是特高压变压器与高效节能配电变压器的核心软磁材料,其优异的磁性能(高磁感、低铁损)主要源于最终组织中锋锐的Goss织构。然而,Goss晶粒在退火过程中的异常长大机制极为复杂,至今尚未完全阐明,成为制约其磁性能进一步提升的关键瓶颈。本文梳理了Goss晶粒从热轧至高温退火全流程中的形核与长大行为,综述了关键工艺的优化策略;总结归纳了异常长大的Goss晶粒的典型特征,如晶粒尺寸、取向偏差、内部岛晶,重点分析了这些特征对磁性能的影响机理及相应调控方法。同时,系统总结了目前关于Goss异常长大机理的各类理论模型,分析了其原理、适用性及局限性。最后,提出了Goss异常长大机理研究的未来重点方向,以期为推动高性能取向硅钢的研发提供参考。
-
综述
光热发电系统中热熔盐储罐、传热管道、换交换器、阀门和泵等构件主要采用不锈钢。熔盐具有优异的热物理性质,然而作为光热发电中的热能传储介质,其对金属材料具有强烈腐蚀作用。本文综述了熔盐环境中不锈钢的腐蚀评价及机理。首先介绍了不锈钢在光热发电系统中的应用以及在熔盐中的腐蚀评价,并总结归纳了不锈钢的主要熔盐腐蚀类型及其在硝酸盐、碳酸盐和氯盐等熔盐中的腐蚀机理。奥氏体不锈钢在太阳盐中满足光热电站结构材料腐蚀速率要求,含铝不锈钢在碳酸盐中具有更优异的耐蚀性,310不锈钢可适用于惰性气氛保护的纯化氯盐中。熔盐驱动腐蚀的机制很复杂,不锈钢的熔盐腐蚀主要取决于盐阴离子种类,在含氧阴离子盐和卤化物盐中归纳为熔盐酸碱理论,其中氯盐腐蚀还包括活化氧化理论。最后讨论了气氛、杂质和温度等影响熔盐腐蚀性的电化学腐蚀行为,指出氯盐纯化可以大幅度降低对金属材料的腐蚀。含铝不锈钢在含氧阴离子盐中可以形成更稳定的Al2O3钝化膜,能有效地防止铬、铁的溶解以及腐蚀性杂质的渗透,是耐熔盐腐蚀不锈钢的主要研究方向。
-
综述
氢能被誉为“21世纪终极能源”,氢的制取也是21世纪备受关注的焦点之一。半导体光催化剂在可见光下光催化制氢,为氢的制取提供了一条非常具有应用前景的途径。钒氧化物具有多氧化态、多配位数、稳定性高和带隙窄的特性,因此在光催化产氢领域中有广泛的应用前景。然而,钒氧化物存在比表面积小、可见光吸收不足以及光生载流子复合过快等缺陷,导致光催化性能较低。所以优化钒氧化物的光催化性能以提高光催化产氢效率是至关重要的。文章综述了近年来国内外钒氧化物在光催化产氢方面的应用研究,重点讨论和分析了提高钒氧化物光催化产氢性能的优化策略,即通过表面改性、元素掺杂、构建异质结来增大比表面积、增强光吸收和抑制光生载流子的快速复合以提高光催化产氢活性。未来,通过不同优化策略制备的钒基光催化剂的产氢性能会不断提高,有望实现工业化生产,将太阳能有效转化为氢能,并取代化石燃料。
-
综述
随着CO2排放量的增加,大气中CO2浓度不断升高,对环境的危害日益加剧。减少CO2的排放,降低大气中CO2浓度是当前研究热点。CO2是一种温室气体,也是一种丰富廉价的碳资源,将CO2绿色高效地转化为高附加值的碳,实现CO2资源化利用,既可解决环境问题又能带来经济效益。CO2具有良好的化学稳定性,要将CO2分解需要大量能量,因此,利用CO2制备高附加值的碳极具挑战。然而,含氧氯化物熔盐和熔融碳酸盐能够有效吸收CO2形成碳酸根离子,通过电化学还原碳酸根离子可以获得碳产物。本文对熔盐捕集CO2和电化学还原CO2进行了分析和总结,阐述了熔盐电解质体系、电极材料和电解温度对电化学还原CO2的影响,对熔盐体系电解CO2制备碳纳米管、碳纳米球、石墨烯等高附加值碳进行了总结和展望。
-
综述
随着航空发动机技术的不断进步,其工作温度持续攀升,用于叶片防护的环境障涂层(EBCs)服役环境日趋苛刻,对涂层的综合性能提出了更高要求。在材料体系方面,EBCs已从第一代莫来石/YSZ体系发展到第四代热/环境障涂层(T/EBCs),其中稀土硅酸盐因其优异的高温稳定性和热膨胀系数匹配性成为研究热点。本文综述了大气等离子喷涂(APS)、电子束物理气相沉积(EB-PVD)及等离子喷涂-物理气相沉积(PS-PVD)等常用的环境障涂层制备工艺,分析了工艺参数对涂层质量的影响,并阐述了水氧腐蚀、钙镁铝硅酸盐(CMAS)侵蚀及热循环应力作用下涂层的典型失效机制。环境障涂层未来发展方向,可能聚焦于高熵新材料研发、多尺度结构设计及智能化工艺优化,以此全面提升涂层的服役性能与使用寿命。
-
综述
庞大的汽车数量和工业体系产生了大量的废弃轮胎,热解被认为是处理废轮胎的一种有效手段。本文聚焦废轮胎热解技术研究现状,总结了热解产物的分布和形成机理,分析了制约热解产物资源化利用的因素及提升热解产物资源化利用的方法,并提出了未来废轮胎热解技术工业化应用需要突破的瓶颈问题。热解废轮胎能够获得燃料气、油、炭及柠檬烯、苯、甲苯、乙苯等有价值的化学品。现有研究表明,废轮胎热解产物分布受热解过程中一次反应和二次反应程度决定,一次反应和二次反应程度则受温度、升温速率、挥发分停留时间、压力、反应器结构、催化剂和物料粒径等工艺参数影响,其中温度对热解产物分布影响最大,升高温度有利于生成H2、CH4、CO、苯、甲苯、乙苯和二甲苯,促进柠檬烯转化为芳烃及热解油和气中的硫向热解炭转化。为了实现废轮胎热解技术工业化应用,未来还需要在热解动力学模型的精确构建、高选择性催化剂的研发及污染物处理方案的设计等方面开展进一步的研究工作。
-
研究论文
增材制造镍基高温合金在航空发动机和燃气轮机中具有广阔的应用潜力,评估力学性能对于促进其在承载部件中的工程应用至关重要。以固溶态激光粉末床熔融制造的GH3536合金为对象,对合金的室温高周疲劳性能进行了实验研究,并基于X-CT技术和断口分析,系统表征了材料缺陷特征,探讨了缺陷尺寸与疲劳极限的定量关系。结果显示:合金内部含有气孔和未熔融缺陷,其中表面或亚表面缺陷是造成合金疲劳断裂的主因;垂直方向试样的缺陷率较低,导致其疲劳极限略高于水平试样。基于疲劳试样断口源区的缺陷有效尺寸 ,采用El-Haddad模型改进Kitagawa-Takahashi(K-T)图,可获得更合理保守的疲劳极限预测结果;结合Murakami提出的采用最大加载应力( 与 的比值表征疲劳寿命的方法和El-Haddad模型可预测该合金的疲劳寿命,对缺陷率较小的垂直试样预测精度更高。
-
研究论文
选区激光熔化工艺可制备形状复杂的零部件,但逐层堆积的工艺特性造成零部件沿高度方向会存在组织和性能差异,影响其服役稳定性。而热处理通常可以改善组织均匀性,减小沿高度方向的力学性能差异。采用选区激光熔化制备GH4169合金,研究了成形高度对合金显微组织及力学性能的影响,以及热处理过程中的显微组织演化机制,结果表明:打印态GH4169合金显微组织以γ相和Laves相为主,沿高度方向的热积累以及顶部较少的热循环造成合金内几何必须位错密度随高度增加而减小。热处理后底部和中部的再结晶程度约为87.8%,而顶部的再结晶程度约为34.1%;底部的位错密度相对较高,更容易发生再结晶。打印态GH4169合金在底部和中部的屈服强度约为850 MPa,顶部约为780 MPa。热处理减小了沿高度方向的性能差异,不同高度合金的屈服强度均为1150 MPa左右。热处理后由于再结晶程度不同造成析出相、位错密度和晶粒度在不同高度存在差异,在综合影响下合金力学性能趋于一致。
-
研究论文
本工作研究了1~10 mm壁厚的K439B镍基高温合金铸件的微观组织和力学性能。结果表明,薄壁铸件中熔体补缩能力差,1 mm和3 mm薄壁铸件中存在较多的疏松孔隙,壁厚10 mm铸件孔隙率最低。同时,随着熔体凝固速率的变化,铸件的二次枝晶臂间距、晶粒尺寸和γ′相尺寸都随着厚度的增加而增加。室温下拉伸实验结果表明,薄壁铸件的力学性能受微观组织演变影响显著。1 mm薄壁铸件由于细晶强化与析出相剪切机制协同作用,在室温拉伸实验中具有最优的抗拉强度(1037 MPa)与断后伸长率(5.6%);3 mm壁厚铸件孔隙最大,导致应力集中严重,因此其抗拉强度与断后伸长率最低,分别为890 MPa和4.1%;尽管晶粒与γ′相粗化使10 mm壁厚铸件的晶界强化效果降低,但低的孔隙率与小的位错局部化程度提高了裂纹扩展阻力,从而使其断后伸长率未出现明显劣化。
-
研究论文
利用电子背散射衍射技术研究了Inconel 617合金热轧棒在冷拉和固溶处理过程中的晶界组织变化。结果表明:热轧棒组织中含有大量的CSL晶界,主要以Σ3晶界为主。经过冷拉变形后CSL晶界含量降低,小角度晶界含量急剧增加。1120 ℃固溶处理后,小角度晶界基本被大角度晶界和CSL晶界取代。随着固溶温度的升高,Σ3晶界含量增加,Σ9和Σ27晶界含量降低。在一定晶粒尺寸范围内,Σ3晶界含量随晶粒尺寸的增大而增加。固溶处理过程中出现了“团簇”状和“孤岛”状退火孪晶界,且相邻晶粒之间具有Σ3 n 的位向关系。
-
研究论文
采用熔铸法制备Al-6Si-0.75Mg-0.2Sc-0.15Zr-0.12Sb合金,研究固溶、时效热处理温度与时间对合金显微组织和室温力学性能的影响规律,分析固溶、时效热处理态下Si相及沉淀相析出形貌、尺寸及分布。结果表明:铸态组织由α-Al、共晶Si相、Mg2Si相、Al3Sc相和Al3(Sc,Zr)相组成,随固溶温度与保温时间增加,Si相形貌由板片状、纤维状演变为蠕虫状、近球状,保温过长时偏聚、粗化转为短棒状,材料室温强度极限与伸长率随固溶温度提高先上升后下降。170 ℃单级时效下材料强度、硬度随保温时间延长先上升后下降并趋于稳定,β″相与α-Al界面由共格演变为半共格、非共格,材料断裂机制由铸态沿晶断裂转变为典型韧窝断裂。110 ℃预时效形成弥散分布G.P.区,促进β″和Al3(Sc,Zr)沉淀相大量析出并显著球化Si相形貌,细化Si相尺寸,β″相长度与析出数量分别为(29±1.8) nm和3.52×103 μm-2,110 ℃/2 h+170 ℃/6 h双级时效热处理后材料抗拉强度、屈服强度与伸长率可达363、301 MPa与7.9%。
-
研究论文
通过扫描电子显微镜、差示扫描量热法、X射线衍射仪和透射电子显微镜研究Al8.79Zn2.16Mg2.11Cu0.12Zr合金铸锭在单级低温均匀化热处理过程和三级均匀化热处理过程中的微观组织演变。结果表明:铸态Al8.79Zn2.16Mg2.11Cu0.12Zr合金的微观结构与传统的商用Al-Zn-Mg-Cu合金一样,均由η′(Mg(Zn,Cu,Al)2)、η(MgZn2)和富Fe(Al7Cu2Fe)相等组成,未发现θ(Al2Cu)、T(Al2Mg3Zn3)和S(Al2CuMg)相存在。在低温380 ℃/2、8、16、24 h均匀化热处理过程中,第二相回溶效果不佳,延长均匀化热处理时间回溶效果未有明显改善,大量第二相仍然呈现原始的网状结构。然而提高均匀化热处理温度到475 ℃(430 ℃/12 h+470 ℃/4 h+475 ℃/15 h)后回溶效果得到极大改善,除了少量的富Fe(Al7Cu2Fe)相难于回溶之外,其他相几乎完全回溶,整个单级低温均匀化和三级高温均匀化热处理过程中均未检测到η′相向S相转化,但是在475 ℃的三级均匀化热处理过程中检测到淬火裂纹的出现,严重恶化合金中裂纹附近组织的力学性能。
-
研究论文
基于扫描电镜原位疲劳测试技术,开展激光选区熔化(selective laser melting,SLM) TC4合金的小裂纹行为研究,通过聚焦离子束技术模拟增材制造过程中的初始缺陷,观察循环载荷下由缺陷诱发的合金小裂纹萌生与扩展行为。结果表明:循环载荷下,小裂纹极易在表面缺陷处萌生,裂纹萌生寿命较短,SLM TC4合金的疲劳寿命主要消耗在小裂纹扩展阶段。受微观结构影响,裂纹更容易沿着α/β界面扩展,由于α板条取样随机,小裂纹在扩展初期路径发生多次偏折,在晶粒内存在沿α片层与穿过α片层扩展的混合模式,裂纹扩展速率分散性大;当裂纹进入稳定扩展阶段后,裂纹尖端塑性滑移显著,微观结构的影响减弱,扩展路径趋于平直。与长裂纹扩展数据的对比分析表明,SLM TC4合金具有显著的“小裂纹效应”。
-
研究论文
采用体式显微镜、光学显微镜(OM)、扫描电子显微镜(SEM)、X射线残余应力分析仪及拉伸试验机分析ZTC4钛合金补焊组织、拉伸断口形貌、初始残余应力,研究其对室温/高温拉伸性能及疲劳性能的影响。结果表明:补焊后ZTC4钛合金微观组织主要为等轴晶粒(晶粒尺寸为1.5 mm左右)及长宽比(5∶1)较大的晶粒;不同的补焊直径及退火处理会影响残余应力的性质,从而影响力学性能。室温/高温拉伸、疲劳试样原始态的中心位置残余应力主要为拉应力,分别为115.9、-24.6、55.6 MPa。在高温(350 ℃)拉伸实验时,补焊直径4 mm试样中心位置的初始残余拉应力(173.3 MPa)越大,抗拉强度(710.7 MPa)越低;补焊直径4 mm+退火试样中心位置的初始残余压应力(-159.1 MPa)越大,抗拉强度(749.3 MPa)越高。残余拉应力使钛合金疲劳寿命大幅缩短,反之,残余压应力会使疲劳寿命增加。原始态、补焊直径2 mm、补焊直径2 mm+退火、补焊直径4 mm、补焊直径4 mm+退火试样中心位置的初始残余应力分别为55.6、109.9、-189.1、61.4、-64.3 MPa,其中具有初始残余压应力的试样疲劳性能较好。
-
研究论文
为提升GH5188钴基高温合金的高温性能,采用激光熔化沉积制备体积分数为10%的TiC颗粒增强GH5188复合材料(10%TiC/GH5188),研究其微观组织和拉伸性能,并分析其界面形成机理及高温性能下降原因。结果表明:10%TiC/GH5188复合材料主要由TiC、(W,Ti)C1 -x 和γ奥氏体相组成,其中,TiC颗粒与基体间形成亚微米厚(W,Ti)C1- x 界面层,该界面层的形成源于激光熔化沉积过程中TiC的部分溶解以及W元素的扩散与取代。室温下,10%TiC/GH5188复合材料抗拉强度为1198.9 MPa,较基体合金(964.3 MPa)提高了24.3%,但在1000 ℃时,复合材料抗拉强度为128.7 MPa,低于基体合金的162.5 MPa,降幅达20.8%。高温强度的下降主要是由于(W,Ti)C1- x 界面层消耗基体中的W元素,导致其质量分数下降,削弱对基体的固溶强化与位错钉扎作用。
-
研究论文
采用X型坡口焊接工艺对厚度为(3+32) mm的316L/Q370qE不锈钢复合板进行研究,通过光学显微镜、扫描电镜、透射电镜、能谱仪分析焊接电流对复合板焊接接头组织和性能的影响。结果表明:不锈钢覆层与过渡层焊缝组织均为奥氏体和骨骼状δ铁素体,碳钢焊缝显微组织为先共析铁素体、针状铁素体和侧板条铁素体,且紧邻不锈钢过渡层的区域形成细晶贝氏体。随着焊接电流的增大,不锈钢焊缝的δ铁素体含量下降,形状更不规则,碳钢焊缝局部组织粗化,过渡层焊缝与碳钢焊缝的界面区元素大量互扩散,同时不锈钢及碳钢母材热影响区组织粗化,但复合板原始层状界面的变化不明显。不同焊接电流复合板焊接接头的拉伸断裂均发生在热影响区,其中电流为230 A时拉伸性能最佳,抗拉强度和断后伸长率分别达到557 MPa和23.9%。靠近不锈钢覆层的碳钢焊缝及熔合区低温冲击吸收功比远离覆层的位置低20 J左右,两个位置热影响区的冲击功差异更显著。焊接电流在210~280 A范围内变化对不锈钢覆层的晶间腐蚀性能影响不大。因此,采用230 A、30~31 V参数焊接不锈钢过渡层和覆层时,X型坡口两面碳钢焊缝的低温冲击性能差异最小,复合板焊接接头拉伸性能最佳。
-
研究论文
分别使用柱形、锥形、球形冲头进行冲击实验,对试件在不同冲头冲击下的反应特性进行探讨。通过超声C扫描仪器检测试件内部损伤,分析冲击作用下试件损伤扩展的规律和过程。实验结果显示,冲头的形状是影响试件损伤模式的重要因素。在冲击实验中,球形冲头对材料的损伤最为严重,相比之下,柱形冲头造成的破坏较轻,但损伤范围更大。锥形冲头对试件的冲击响应与球形冲头类似,两者对试件造成的损伤区域面积差异不显著,但锥形冲头对试件造成的损伤较轻。材料的编织角度同样明显影响着材料的冲击抗性。材料的抗冲击能力随编织角度的增大而增强。损伤在试件上扩展的方面上,编织角度小的材料倾向于沿纵向方向破坏。大编织角度材料的损伤则往往向四周扩散。冲击实验中,试件的损伤过程包括纤维束的纵向拉伸破坏和抽拔、纤维与基体的横向拉伸破坏,以及横向压缩破坏。
-
研究论文
多孔聚酰亚胺材料(PPI)具备相互贯通的孔隙结构,能够有效储存润滑油。然而,这些孔隙的存在会降低PPI的强度和耐磨性,导致其含油率与耐磨性相互制约,难以兼顾。因此,采用分层冷压定容烧结的方法,制备了三明治型密度分层多孔聚酰亚胺材料。该材料外层与内层可具有不同孔隙率,外层采用大孔隙率增加含油量,内层采用小孔隙率提高材料强度和抗磨性,以克服含油率与耐磨性难以兼顾的问题。基于不同密度均一PPI性能的研究,设计了密度分层PPI的孔隙结构,制备出两种分层PPI,并研究了其力学性能、含油性能和摩擦磨损性能。结果表明:与均一PPI相比,密度分层PPI由于内外层不同孔隙率的协同作用,具有较高的含油率(>15%)和优异的含油保持率(94.06%),并保持了优异的力学性能和摩擦学性能。1.0-1.1-1.0分层材料的拉伸强度和压缩强度分别为41.7 MPa和374 MPa,其摩擦因数(0.078)接近1.1 g/cm3密度均一PPI的摩擦因数(0.07),但分层材料的含油率(15.5%)远高于均一材料的含油率(11.1%)。这种三明治型密度分层PPI可以兼顾含油率和耐磨性,为多孔材料的设计提供了一种新思路。
-
研究论文
环境障涂层(environmental barrier coatings, EBCs)是高性能航空发动机陶瓷基复合材料(ceramic matrix composites,CMCs)热端部件的关键防护技术,能够显著提高部件的服役稳定性与可靠性。采用大气等离子喷涂技术制备Si/Yb2Si2O7/Yb2SiO5三层结构EBCs,研究其在1350 ℃、循环水氧条件下的腐蚀行为和衰退机制。结果表明,热处理态涂层主要由单斜结构的Yb2SiO5相和立方结构的Yb2O3相组成,纳米尺寸的Yb2O3相弥散分布在Yb2SiO5中。循环水氧腐蚀后Yb2SiO5涂层表面呈脊状结构并伴随一定数量的孔洞,腐蚀产物Yb2Si2O7含量随循环次数增加而增加。Yb2Si2O7的形成与干湿交替的腐蚀环境和Si(OH)4气态物质有关。Yb2SiO5涂层内部存在贯穿裂纹但终止于Yb2SiO5/Yb2Si2O7界面,Si黏结层氧化生成的SiO2薄膜整体与Yb2Si2O7中间层和Si黏结层结合良好。本工作中三层EBCs体系在1350 ℃下具有优异的抗循环水氧腐蚀性能。
-
研究论文
薄膜材料的面内单轴磁各向异性与高截止频率息息相关,更高集成度电子元件对高面内各项异性薄膜材料的需要越来越高。采用恒电压电沉积技术,在室温下制备了不同Hf浓度的FeCoNiMnHf高熵软磁薄膜,研究了Hf浓度对高熵软磁薄膜微观形貌、软磁性能和磁各向异性的影响。结果表明:随着Hf浓度的上升,薄膜颗粒尺寸从240.94 nm增加到383.36 nm,结晶度由11.68%增加到24.72%。薄膜的面内单轴磁各向异性场从47.846×104 A/m增加到66.2074×104 A/m,并且饱和磁化强度从2.763×104 A/m增加到10.630×104 A/m。FeCoNiMnHf薄膜在室温下表现出优异的磁学性能,使得其在高截止频率与磁各向异性相关的应用中具有重要的潜力。
-
研究论文
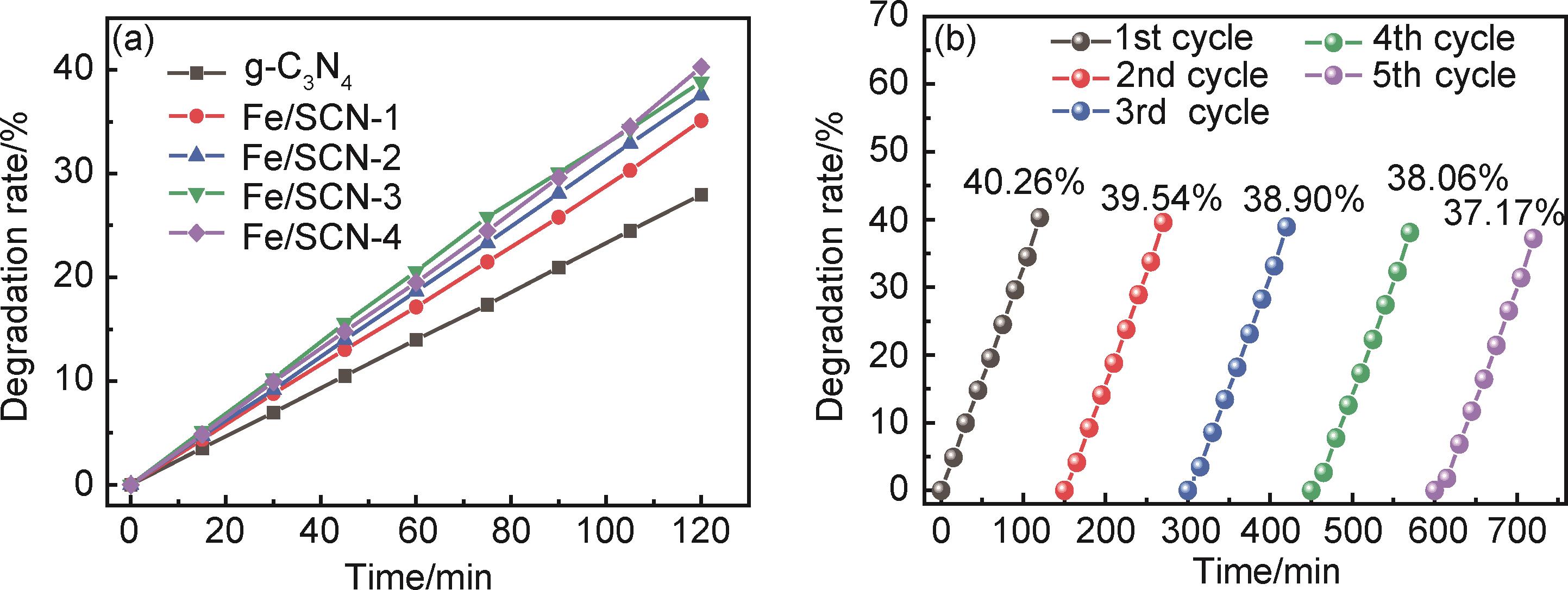
以太阳光为驱动力将CO2转化为CO、CH4、CH3OH等C1化学品是当前缓解温室效应及能源短缺危机的有效策略。而单一催化剂在光还原CO2过程中存在对光吸收能力有限、光生载流子易复合及整体催化效率低等问题,因此构建高效催化剂提高光还原CO2性能是关键。本研究通过调控镉硫前驱体比例,采用水热法成功合成具有硫空位的CdS-0.25和具有镉空位的CdS-2。通过表征分析发现,在该体系中相较镉空位CdS-2,硫空位CdS-0.25对太阳光具有更强吸收能力,同时能够有效抑制其光生电子-空穴的复合;第一性原理计算表明S空位更能良好吸附反应物气体分子CO2。CdS-0.25中CO2还原产物CO、CH4、H2的生成速率分别为1.69、0.41、0.11 µmol/(g·h),比CdS-2产物分别提升了15.8、2、1.2倍。该工作为设计高效缺陷材料提供了思路。
